欢迎进入深圳市传感器与智能化仪器仪表行业协会官方网站!
今天是 2025-12-08 星期四
网站首页
关于我们
资质荣誉
会长致辞
组织架构
理事会
监事会
专家委员会
协会历程
党建引领
党务公开
支部动态
学习园地
资讯中心
通知公告
协会资讯
会员动态
展会资讯
政策法规
行业动态
职称评审
重要通知
政策宣讲
申报咨询
会员服务
服务内容
优秀会员
人才服务
行业报告
信息公开
章程
管理制度
联系我们
加入协会
入会流程
入会申请
权利义务
会费标准
关于我们
资质荣誉
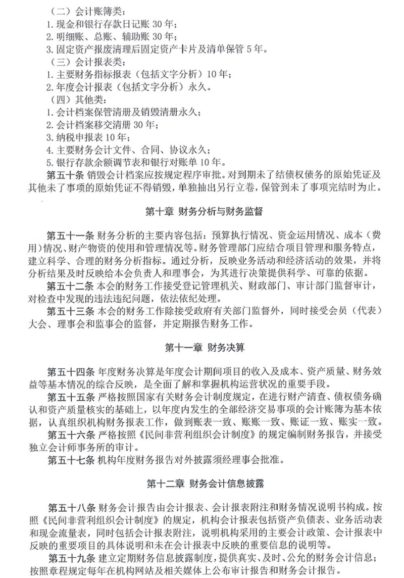
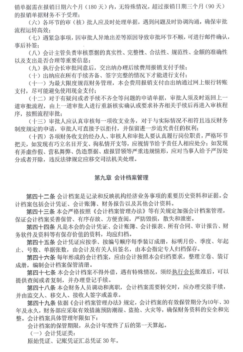
会长致辞
组织架构
理事会
监事会
专家委员会
协会历程
党建引领
党务公开
支部动态
学习园地
资讯中心
通知公告
协会资讯
会员动态
展会资讯
政策法规
行业动态
职称评审
重要通知
政策宣讲
申报咨询
会员服务
服务内容
优秀会员
人才服务
行业报告
信息公开
章程
管理制度
联系我们
加入协会
入会流程
入会申请
权利义务
会费标准
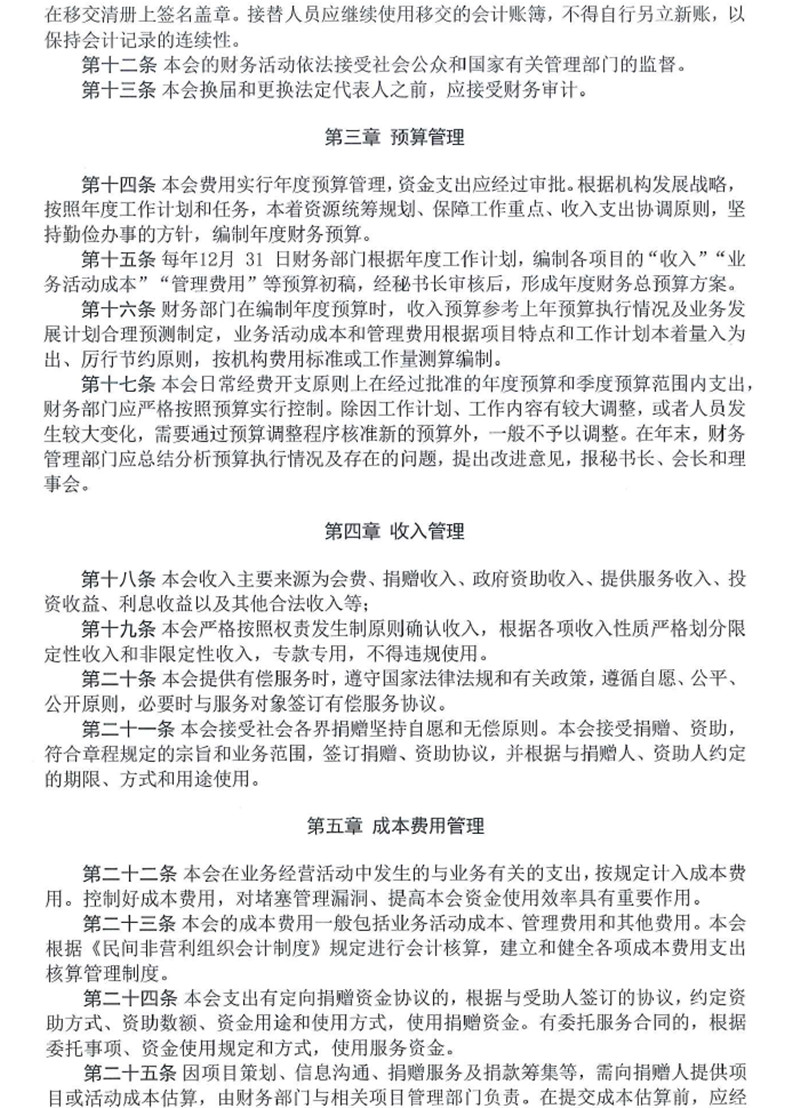
管理制度
章程
>
管理制度
>
联系我们
>
管理制度
您的位置:
首页
>>
信息公开
>>
管理制度
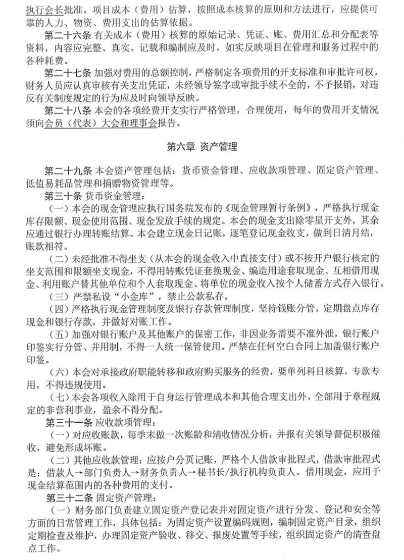
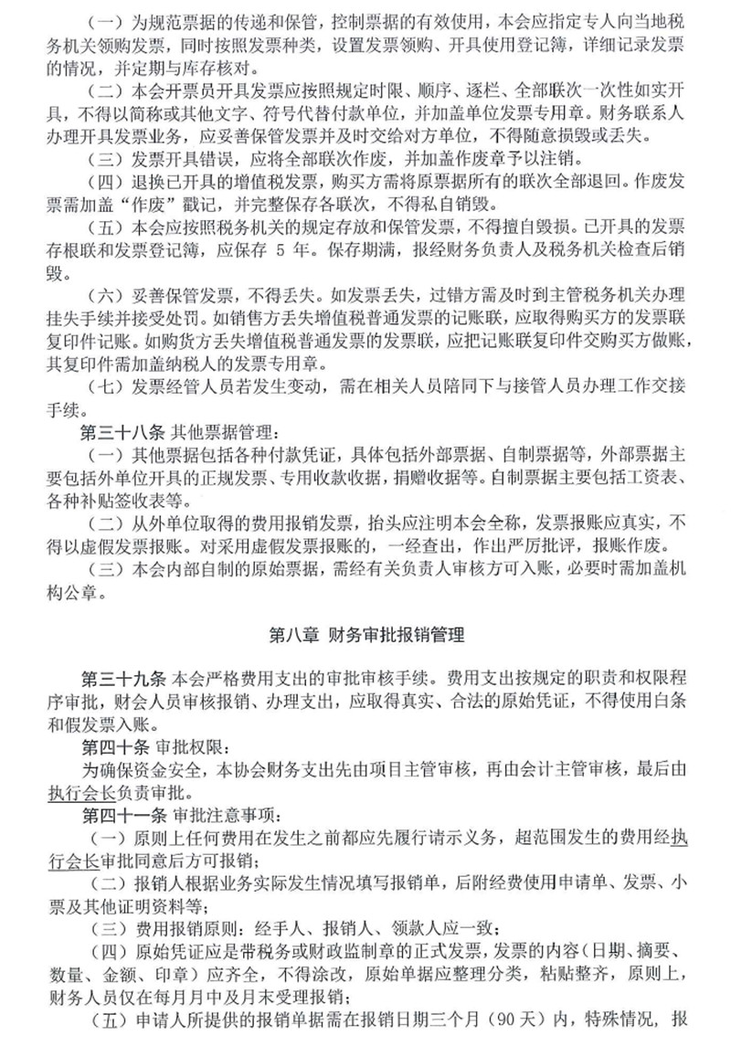
财务管理制度
2023-09-11 14:47:14
374
返回列表
财务管理制度.pdf
没有了!
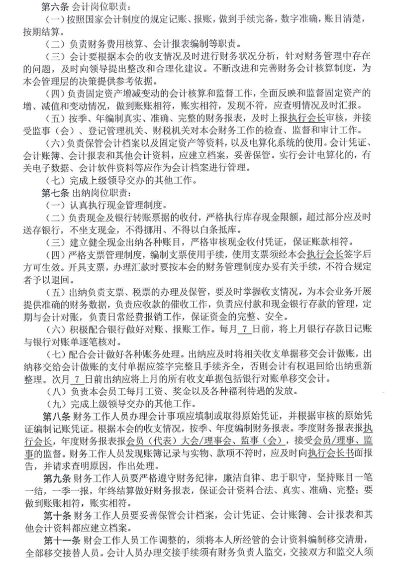
出纳岗位职责
关于我们
党建引领
资讯中心
职称评审
会员服务
信息公开
加入协会
深圳市传感器与智能化仪器仪表行业协会
电话:0755-26756065
传真:
邮箱:26756065@163.com
地址:深圳市龙岗区坂田街道中浩一路科尔达大厦16楼C区
Copyright © 2021 深圳市传感器与智能化仪器仪表行业协会 版权所有 职称评审申报交流QQ群:897361765
XML地图
网址:http://www.yysz.cn